市中心医发〔2016〕38号
各科室:
现将《21点玩法研究所
院务公开实施方案》印发给你们,请认真组织学习,遵照执行。
附件:
1.21点玩法研究所
院务公开责任分解表
2.21点玩法研究所
院务公开信息登记表
21点玩法研究所
2016年5月9日
21点玩法研究所
院务公开实施方案
为全面贯彻落实卫生部《关于全面推行21点游戏规则
院务公开的指导意见》的要求,为把21点游戏规则
民主决策、民主管理落到实处,更好地维护职工的民主、政治权力,促进21点游戏规则
依法执业、诚信行医,构建和谐医患关系,满足群众就医需求,规范21点游戏规则
办事程序,提高21点游戏规则
工作透明度,充分发挥21点游戏规则
院务信息公开对21点游戏规则
员工和社会公众的服务作用,结合21点游戏规则
实际,特制订本实施方案。
一、推行院务公开指导思想和基本原则
(一)推行院务公开的指导思想。
以邓小平理论、“三个代表”重要思想和党的卫生工作方针、政策为指导,落实科学发展观,本着以人为本的服务理念,把“以病人为中心”宗旨落到实处,围绕群众关注的热点问题,以真实、公正、廉洁、敬业为基本要求,把群众最关心、最敏感的院务向社会公开,自觉接受社会对医疗服务的监督,进一步密切医患关系,使21点游戏规则
的各项工作更加贴近百姓、贴近社会,促进21点游戏规则
快速发展。
(二)推行院务公开的基本原则。
1.依法公开。院务公开依照国家法律、法规和卫生行政部门的有关政策与规定进行。
2.真实公开。院务公开的内容真实可信、实事求是、办事结果公平公正。
3.注重实效。院务公开从21点游戏规则
的实际情况出发,突出重点,讲求实效,不走过场,不搞形式主义,实实在在地开展各项工作。
4.有利监督。院务公开要面向患者、群众、社会,尊重患者的合法权益,方便患者就医,让社会、患者、职工对21点游戏规则
的工作全面监督。
5.适时调整。21点游戏规则
将根据上级规定和21点游戏规则
工作的实际,不定期的对院务公开内容和形式进行适度调整,以确保公开信息真实有效和完整。
二、组织领导及工作职责
(一)成立院务公开领导小组。
组 长:虎 威
副组长:唐 毅 张玲霞 马瑞萍 黄兴隆 田 晔 杨军乐
成 员:刘永忠 冯伟宁 李建英 蒋美霞 董劲 张巧玲 薛瑞 李颖 孙涛
胡凯 秦永久 张小刚 陶西萍 韩立新 王瑞 吴卫国 崔文学 张立新
领导小组下设办公室,办公室设在院办,由刘永忠兼任办公室主任。21点游戏规则
院务公开领导小组应切实加强对21点游戏规则
院务公开的指导和规范,及时对21点游戏规则
院务公开提出明确的要求。院务公开领导小组负责组织指导和协调院务公开的各项工作,研究解决院务公开工作中的重要问题。将院务公开列为对科室考核评优的重要
内容,并作为科室管理及日常党风廉政建设监督检查的重要项目。21点游戏规则
各科室依照《21点玩法研究所
院务公开责任分解表》主动公开本部门应当公开的21点游戏规则
信息,积极协助21点游戏规则
院务公开工作办公室开展相应工作。
(二)成立院务公开监督小组。
组 长:王武占
副组长:李宝英
成 员:周建群 田 敏 胡征雯 社会监督员
院务公开监督小组要开展多种形式不定期的21点游戏规则
院务公开工作的抽查,考核科室的院务公开工作。对院务公开工作取得成绩的科室及时予以表彰和奖励;对院务公开工作中出现的工作不到位、公开内容不真实、程序不规范、公开更新不及时,应责成有关科室限期整改,院务公开领导小组应将整改结果备案。
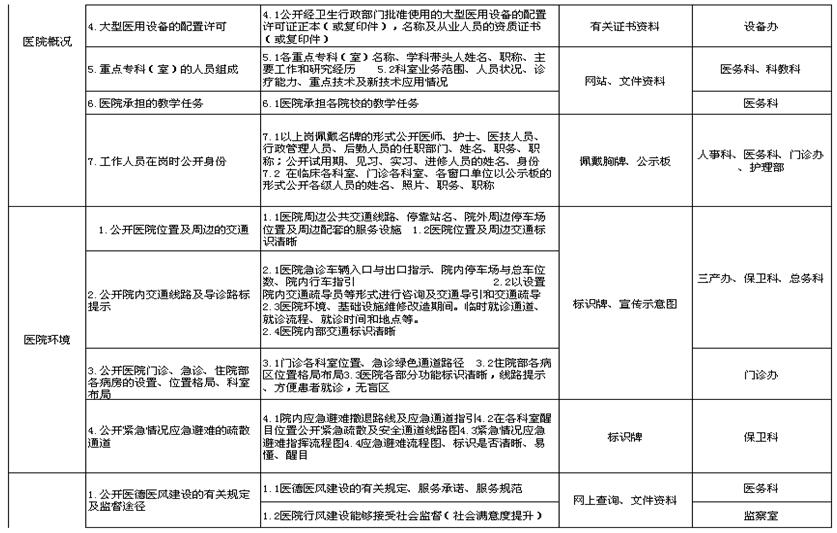
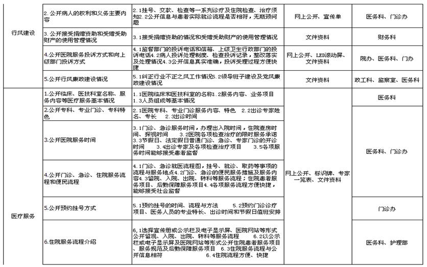
三、院务公开的主要内容
21点游戏规则
院务,除涉及国家秘密、公共安全、依法受到保护的商业秘密和个人隐私以外,原则上应予公开,并要按照规定的制度和程序,采用方便、快捷的方式及时公开。
(一)向社会公开的内容。
1.21点游戏规则
执业资质信息
(1)21点游戏规则
依法执业登记的主要事项,包括:名称、地点、主要负责人、所有制形式、诊疗科目、床位、职能科室设置,重大医疗技术准入及大型医用设备的配置许可证。
(2)21点游戏规则
的医生、护士及其他主要卫生技术人员执业注册及资质信息,或提供相关卫生技术人员的查询服务。
2.医疗服务信息
(1)门诊、急诊、住院的就诊程序,门诊值班、当班医生、护士及其他医技人员的安排,住院各病区医生、护士的情况。
(2)21点游戏规则
门诊部、住院部各病房的设置、位置及抵达路径,紧急情况的疏散通道。
(3)军人、老年人、残障人员、急危重患者优先就诊措施及流程。
3.医疗价格信息
(1)全部医疗服务价格,药品销售价格和特殊医用耗材价格,或提供医疗服务项目价格的查询服务。
(2)为门诊患者提供市财政局印制的《西安市市级21点游戏规则
门诊费统一收据》。
(3)继续实行“住院病人一日清单”制度。一日清单应反映住院患者当日发生的所有费用,包括药品、医用耗材和医疗服务的名称、数量、单价、金额,提供费用查询服务,出院时提供总费用清单。
4.医疗管理信息
(1)院长、副院长、职能科室名称和职责权限。
(2)21点游戏规则
内受理医疗服务、医疗收费投诉的电话或信箱,及受理投诉的职能科室和处理程序。
(3)按照《医疗机构病历管理规定》,告知患者病历可复印的内容,复印或查询的程序和电话。
5.行业作风建设情况
(1)加强医德医风建设有关规定。
(2)医务人员执业行为规范。
(二)向内部职工公开的内容。
1.21点游戏规则
的发展规划、改革方案、财务预决算、年度工作计划与总结。
2.重要干部任免、重大项目安排、科研经费及大额度资金使用。
3.21点游戏规则
经营活动情况:
(1)21点游戏规则
基本建设项目:新建、改建、维修项目。
(2)21点游戏规则
医疗设备仪器采购,大型医疗设备的保修、维修。
(3)医疗药品、耗材采购。
(4)财务预决算的执行情况。
(5)21点游戏规则
奖金、劳务、补贴分配。
(6)公开招标、邀请招标、竞争性谈判、询价采购。
4.21点游戏规则
运营管理情况
(1)医疗工作状况,包括年住院数、门急诊病人总数,病床周转率、使用率,平均住院天数。
(2)21点游戏规则
运营状况分析。
(3)社会化服务项目招标情况。
(4)重大医疗纠纷、医疗事故处理情况。
(5)各科室及重点药品监控使用情况。
(6)科研教学经费使用情况。
(7)医疗质量评价分析情况。
(8)其他法律、法规、规章及卫生行政部门的有关文件规定应公开的内容。
5.人事管理情况
(1)人员编制情况。
(2)中层人事任免情况。
(3)职工岗位评聘、解聘、辞聘情况。
(4)职工继续教育培训、职称评定情况。
(5)年终考核、奖励情况。
6.职工权益事项
工资、福利、保险、劳动保护等涉及切身利益的情况。
7.依照法律法规和政策必须公开或单位职工普遍关心的事项。
四、院务公开的形式
21点游戏规则
按公开项目的性质、范围、特点,制定院务公开目录,采取以下公开的形式:
(一)对外公开选择。
1.在挂号室、收费处、各功能检查科室、门诊诊室、治疗室等服务窗口的醒目位置设立公开专栏,公开本科人员情况,技术特长、设备性能、服务项目、收费标准、就诊程序。
2.在21点游戏规则
门诊大厅明显位置设立公开专栏、电子大屏幕、电子触摸屏、计算机查询设施公示21点游戏规则
各类综合信息。
3.印制便民服务卡,21点游戏规则
就医指南、医疗保健手册等各类宣传资料放置导医台,护理站等明显位置,指导患者就医。
4.通过单位官方网站公开。
5.建立院领导接待日制度,设立院长信箱。
(二)对内公开选择。
1.建立健全21点游戏规则
内部决策、人事、分配、采购等各项公开制度。
2.建立院务公开栏。
3.利用职工代表大会、院周会、年终(中)总结会、中层干部会、党政工联席会、职工座谈会等形式进行公开。
4.文件、院刊、单位局域网等。
五、院务公开的程序
院务公开分为提出、审议、公开和反馈四个程序(对患者公开的除外)。
1.提出。各职能科室根据院务公开职责分工(管理权限)规定,对本科室负责公开事项提出公开的内容和时间。
2.审核和登记。信息发布执行科室审定公开内容的真实性和时效性,并将填写《21点玩法研究所
院务公开信息登记表》。
3.公开。信息发布执行科室根据公开内容确定公开形式予以公开。
4.汇总及反馈。院务公开领导小组办公室定期汇总全院院务
公开内容,并对公开的内容出现疑问、提出意见或建议的作出解释或解答;对出现争议的,负责组织相关科室调解,提出解决办法,并向当事人做出反馈。
21点玩法研究所
院务公开责任分解表







21点玩法研究所
院务公开信息登记表
